游戏简介
命运石之门安卓直装版是一款科幻题材的视觉小说游戏,以时间为主题,游戏中,玩家将扮演男主角,发明了一个特殊装置,通过发送短信改变过去,引发了世界危机。游戏以多结局剧情为核心玩法,玩家需要通过在剧情里做出对话选择,影响和不同的角色的好感度关系,以及后续的故事走向。同时玩家的选择也有可能直接影响到最后的结局。快来命运石之门安卓直装版展开穿越时空的冒险吧!
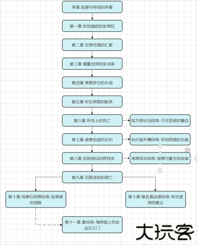
该游戏共有六个结局,包含四个分支结局,一个假结局,一个真结局(也可认为是五个分支结局,一个真结局)。
为了更好理解各个支线结局和主线之间的关系,这里贴出章节流程图。

提示:该攻略真结局部分可能会有少量剧透,建议在至少完成第十章的其中一个结局之后再进行浏览。
支线结局一:阿万音玲羽结局-不可逆转的重启

章节:第六章-形而上的死亡
地点:LAB
拿出手机发送Dmail,进入第七章。
反之不拿出手机,进入玲羽结局。
PS:如果拿出手机不手动发送Dmail,在对话过程中会自动发送出去,所以必须不拿手机。

支线结局二:秋叶留未穗(菲利斯)结局-形同陌路的生疏

章节:第七章-虚幻失真的复杂/虚像扭曲的交织
地点:菲利斯家中
拿出手机发送Dmail,进入第八章。
反之不拿出手机,进入菲利斯结局。

支线结局三:漆原琉华结局-背德与重生的连接

章节:第八章-自我相似的两性体
地点:柳林神社
拿出手机拨通电话微波炉(即发送Dmail),进入第九章。
反之不拿出手机,进入琉华子结局。

支线结局四:椎名真由理结局-纯洁透明的星尘

该结局为默认通常结局,在未达成牧濑红莉栖结局/命运石之门结局(真结局)的条件下自动进入。
支线结局五/假结局:牧濑红莉栖结局-因果关系的溶解/因果律的溶解

前置条件:需要正确回复第四章中助手发来的短信,达成“天才少女的忧郁”成就。
PS:1.部分短信是连续对话内容,如果第一条没能及时且正确回复,那么不会有后面的短信。后续短信的回复同理。
2.短信在收到的时候必须及时回复,否则将无法回复,只能读档重来。
第四章
显像管门店前
1.收到助手发来的第一条短信,选择“科学家”进行回复。
2.随后收到助手发来的第二条短信,选择“粪筐科学家”进行回复。
3.回到Lab后,收到第三条短信,选择“冷笑话”回复。
菲利斯家中
1.收到助手的第一条短信,选择“局外人”回复。
2.收到助手的第二条短信,选择“屈辱”回复。
3.收到助手的第三条短信,选择“为什么会在这里呢”回复。
秋叶原
收到助手的特殊短信,达成“天才少女的忧郁”成就。(无回复)
真结局-境界面上的命运石之门

前置条件一:达成“天才少女的忧郁”成就(见助手结局)。
前置条件二:正确回复第五章-第十章中助手的短信。
第五章
电器街
1.收到助手短信,选择“交通费”回复。
2.收到助手回复第一条短信,随后收到第二条。(无回复)
第七章
1.在广播馆收到助手第一条短信,选择“我没钥匙”回复。
2.在秋叶原收到助手第二条短信,选择“安防措施”回复。
3.收到助手第三条短信,选择“现实”回复。
4.收到助手第四条短信。(无回复)
第八章
1.在秋叶原收到助手第一条短信,选择“怎么回事”回复。
2.在柳林神社收到助手傲娇短信。(无回复)
3.在LAB收到助手小作文短信。(无回复)
第九章
1.在萌郁家中收到助手第一条短信,选择“坐立不安”回复。
2.收到助手直球短信。(无回复)
第十章
在广播馆天台中收到助手第一条短信,选择“在哪里”回复。
至此,进入真结局条件全部达成。
在与“因果律的溶解”结局同样的剧情完成后,进入片尾曲,此时会发现片尾曲与助手结局不同,在片尾曲进行到一半时,桶子接到一通神秘电话,此刻正式进入第十一章真结局-境界面上的命运石之门。
写在结尾(部分剧透)
有的人可能会有疑问,为什么进入第十一章需要这么多前置条件,是单纯为了设置了一个隐藏结局的游戏设计么?其实在通关整个剧情之后回头看就明白了。
抵达命运石之门的最核心的条件其实只有一个,那就是冈部伦太郎必须要改变7月28日牧濑红莉栖的死亡。那么是什么使得他产生了这样的一个执念而让他无论如何也要做出这样的选择呢?
答案就是对牧濑红莉栖的感情。
0线的凶真说过,“绝对不能让那三个星期的世界线漂流白费”,这三个星期的经历,除了随着一封封Dmail的撤销所抹杀掉的和玲羽、琉华子、菲利斯的回忆以外,还有的就是在无数次跳跃的时间里,总是站在凶真身边帮助他的助手。正因为有了喜欢上牧濑红莉栖的冈部伦太郎,才有了后来的一切。
所以,游戏里和助手的短信互动,其实意味着冈部伦太郎的和牧濑红莉栖亲密度,两人的羁绊和感情不光是在情节的互动,也在短信的交谈中一步步的升华着。直到最后,产生了那个无法接受一切,与命运抗争的冈部伦太郎。
一切都是命运石之门的选择。
1、而你究竟能否改变命运,拯救珍爱之人呢?
2、《STEINS;GATE》系列作为假想科学冒险游戏,有着累计100万部销量的超高人气。
3、本作目前为止已移植了诸多平台,可称为名留视觉小说游戏史的作品,现如今终于在Steam登场!
4、冈部伦太郎——通称伦伦——是个尚未从厨二病毕业的大学生。成立了名为「未来道具研究所」的社团,每天和朋友们发明着稀奇古怪的东西。
5、这样的他在一次偶然间发明了能将电子短信传到过去的道具「时间机器」。
1、透过游戏内的选择决定了人们乃至世界的命运!多结局设定。
2、1080P HD画质下享受游戏精美的插画CG。
3、透过伦太郎的手提电话可以打电话、收发信件。你选择的操作将会影响游戏的故事进程!
4、游戏时间:30-50小时。
命运石之门安卓直装版凭借精美的游戏画面和丰富的游戏剧情,在同类游戏中脱颖而出。游戏采用动漫美术风格,每个角色的立绘都非常精致,搭配全配音剧情,主打给玩家带来沉浸式的扮演体验。游戏以多结局剧情为核心,玩家需要在剧情里做出对话选择,影响和不同角色的好感度,推动故事的发展。对于喜欢文字剧情的玩家来说,这款游戏非常值得一试。
游戏信息
更多资讯MORE +
相关专题MORE +