游戏简介
233乐园秒玩版是一款很热门的值得推荐给大家的游戏盒子app,这里丰富的游戏资源,单机、网游、复古的经典的这里都有,每天你都可以轻松的获取各种游戏资源,全面丰富的游戏福利任你领取,而且这款软件还有强大的云游戏功能,很多游戏你都可以点击即玩,这里还有强大的游戏社区,可以与更多的游戏好友一起讨论!
1、推荐:每天推荐更新热门小游戏,更好的帮助你来找到新的游戏体验到新的乐趣内容;
2、免启动:点开游戏直接游玩,通过233乐园账号直接免登陆体验所有游戏,轻松又方便;
3、游戏圈:每个游戏都有自带的游戏互动圈,让你可以在这里结交到更多的朋友,开心游戏;
4、未知:开拓你的游戏口味,根据兴趣爱好为你提供新的游戏内容支持,享受快乐!
1、首先需要下载安装233乐园秒玩版,进入软件之后,点击“我的”板块;

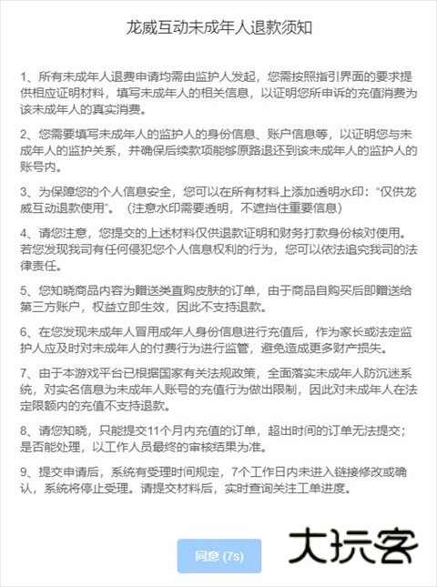
2、在这里点击“客服入口”;

3、选择充值问题;

4、如是未成年充值,则可以选择第一项“未成年充值退款”;

5、然后在微信搜索“龙威互动客服中心”公众号,关注;

6、关注之后选择“充值退款”,不要急着申请,可以先点击申请注意事项;

7、先在下面看看退款的注意事项;

8、然后点击“申请入口”,进入之后会有未成年人退款须知,这里也要注意看哦!

9、看玩之后需要准备以下材料,
身份证明
材料1:未成年人出生证明
材料2:监护人户口簿户主页
材料2:监护人户口簿的个人页
材料2:未成年(小孩)户口簿个人页
拍摄一段您的小孩玩游戏的视频
充值的游戏区服、游戏ID截图
账号实名认证人手持身份证照片
账号实名认证人与未成年人关系证明

10、以及消费证明和特殊材料证明
消费证明:支付渠道流水证明;
特殊材料证明:能证明是孩子充值的材料包括但不仅限于:游戏内聊天记录,充值时的监控视频等。

整理完以上材料之后就可以提交了,提交之后工作人员会进行审核,申请结果以工作人员最终审核的为准哦!
1、在软件内搜索或者找到你感兴趣的游戏内容;
2、点击去玩游戏开始下载游戏,下载完成免安装哦;
3、通过授权233账号绑定来启动游戏;
4、等待读取进入游戏后就可以开始玩游戏啦!
1、智能推荐,准确了解你喜好;
2、资源丰富,有趣内容随心看;
3、分享快乐,人人都是开心果;
4、关注作者,新动态抢先看;
1、主播福利:定期举行论坛主播活动送福利,更多大奖等你拿;
2、游戏数据:一手游戏资料早知道,让你能详细了解更多数据;
3、游戏攻略:主机游戏、PC游戏各种攻略都会提供,非常丰富;
4、组团开黑:用户间可以一起相约游戏,在线组团一起去开黑;
5、一键关注:可以关注游戏大神,能及时发现最新的动态详情;
6、聊天交友:用户之间可以尽情聊天,还可以在线找队友开黑!
游戏信息
更多资讯MORE +
相关专题MORE +