游戏简介
233乐园安装下载也是为广大爱好游戏的玩家朋友带来了,通过这款游戏盒子是能够提供到相当不错的游戏服务的,如果您喜欢这款游戏盒子那么一定不要错过了哦,相信这里能够为大家带来的游戏也是比较全面的,可以收获到相当优质的游戏体验,有兴趣的玩家现在就来下载吧!
一款集娱乐、社交、游戏于一体的综合性APP。无论你是想在这里找到志同道合的朋友,还是想要体验最新最热门的游戏,亦或是想要欣赏到有趣的短视频和直播内容,233乐园都能满足你的需求。丰富的互动方式和有趣的话题讨论,让你在这里收获欢乐的同时,也能够拓展自己的交际圈。233乐园,让快乐更简单!
1、在本站下载安装打开来到首页,您可以看到海量的游戏

2、任意点击一款游戏进入即可查看详细信息,点击下载可以游玩

3、您也可以进入游戏圈和玩家朋友们互相交流,以及发布帖子分享

4、233乐园还提供了创作玩法哦,支持用户自行创作

【游戏天地】233乐园汇聚了海量热门游戏,动作、冒险、益智、休闲应有尽有,总有一款适合你!还在等什么,快来233乐园挑战自己的游戏极限吧!
【直播互动】在233乐园,你可以观看到各路主播的精彩直播,还能与主播实时互动哦!你的每一条弹幕,都有可能获得主播的回应,甚至还能获得意想不到的福利,233乐园给你不一样的直播体验!
【短视频】233乐园拥有海量有趣的短视频内容,搞笑、萌宠、美食、生活,总有一个话题能戳中你的兴趣点。在233乐园,总能刷到让你会心一笑的视频~
【交友社区】想要找到志同道合的小伙伴吗?233乐园的交友社区让你轻松结交有共同爱好的朋友!海量的兴趣话题任你挑选,你的"灵魂伴侣"说不定就在233乐园等着你呢!
【趣味活动】233乐园精心为用户打造了丰富多彩的趣味活动,线上线下嗨翻天!更有超多福利奖品等你来拿,233乐园给你不一样的欢乐体验!
很多小伙伴询问怎么删除233乐园中的游戏,6ll小编来告诉大家哦。
1.在软件主界面点击【我的】,在常用功能一栏选择【游戏管理】

2.进入找到你想要删除的游戏,将游戏向右滑动点击删除即可

1、内容丰富:可以满足不同玩家对不同种类游戏的需求。
2、网游礼包:媒体专属礼包代金唬媚阕咴谑钟吻跋
3、大型游戏:含有数据包的游戏一键下载安装,免除玩家额外下载安装数据包文件的种种不便,安装使用游戏可以如此简单。
1、首先需要下载安装233乐园,进入软件之后,点击“我的”板块;

2、在这里点击“客服入口”;

3、选择充值问题;

4、如是未成年充值,则可以选择第一项“未成年充值退款”;

5、然后在微信搜索“龙威互动客服中心”公众号,关注;

6、关注之后选择“充值退款”,不要急着申请,可以先点击申请注意事项;

7、先在下面看看退款的注意事项;

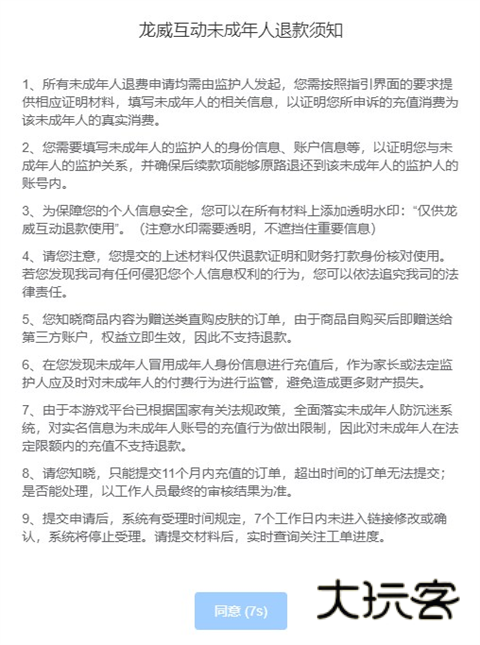
8、然后点击“申请入口”,进入之后会有未成年人退款须知,这里也要注意看哦!

9、看玩之后需要准备以下材料,
身份证明
材料1:未成年人出生证明
材料2:监护人户口簿户主页
材料2:监护人户口簿的个人页
材料2:未成年(小孩)户口簿个人页
拍摄一段您的小孩玩游戏的视频
充值的游戏区服、游戏ID截图
账号实名认证人手持身份证照片
账号实名认证人与未成年人关系证明

10、以及消费证明和特殊材料证明
消费证明:支付渠道流水证明;
特殊材料证明:能证明是孩子充值的材料包括但不仅限于:游戏内聊天记录,充值时的监控视频等。

整理完以上材料之后就可以提交了,提交之后工作人员会进行审核,申请结果以工作人员最终审核的为准哦!
游戏信息
同类游戏
更多资讯MORE +
相关专题MORE +