游戏简介
文字朗读神器是专注于中英文文本语音朗读的实用工具,支持多种发音人选择与个性化设置。用户只需复制任意文字,即可自动启动朗读,无需切换应用。软件还支持网址内容解析、朗读队列管理、背景音乐设置等功能,适合在阅读新闻、学习英语或放松休息时使用。
1、打开应用,进入首界面,需要进行登录才能进行使用。

2、输入手机号登录成功后即可看到有关个人的信息。

3、可以选择背景音乐进行设置,以及一些音量播放。

4、还可以设置朗读引擎:云知声、讯飞语记、系统TTS。

5、最后可以缓存多个听书进行顺序朗读。

1. 支持多种语音引擎与发音人选择,满足个性化听读需求。
2. 自动识别复制内容并朗读,无需手动操作。
3. 可设置背景音乐与朗读次数,提升听觉体验。
4. 支持朗读队列管理,适合睡前或连续听读场景。
【文本自动朗读】
复制任意中英文内容即可自动启动朗读,适用于多种应用场景。
【网址内容解析】
复制网址后自动提取页面文字并朗读,支持收藏与分享。
【朗读队列设置】
可将多篇文章加入朗读列表,自动依次播放,朗读完成后自动停止。
【背景音乐与重复朗读】
支持设置朗读时的背景音乐与重复次数,让听读更有节奏感。
1. 浏览社区动态,查看不同主题下的内容分享。
2. 搜索用户资料,快速查看他人朗读记录与收藏。
3. 查看历史朗读内容,随时回顾已听文章。
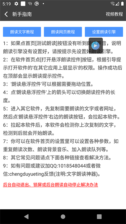
4. 使用新手指南,快速掌握软件操作流程与功能使用。
v3.0.13版本
- 优化朗读引擎兼容性,提升语音流畅度与识别准确率。
- 新增朗读历史记录功能,支持快速回顾已听内容。
- 增强社区互动体验,支持动态筛选与用户搜索。
- 修复部分机型朗读延迟问题,提升整体使用流畅度。
游戏信息
更多资讯MORE +
相关专题MORE +