游戏简介
简悬浮由酷安大佬开发的手机辅助软件,适用于所有的机型,可以快速的返回手机桌面,最重要的是此软件无需root权限,软件中的部分功能需要付费使用,可以方便用户更好的使用手机软件。

采取“无人售货”式的诚信授权模式,仍然不会申请任何多余的权限,不会窥探您的任何隐私,不会夹带任何广告。
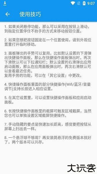
-下拉通知栏
-主屏键
-返回键
-快捷操作面板
-锁屏
-移动按钮位置
-查看最近任务
-切换上一个应用
1、支持5.0一键锁定屏幕
2、支持指纹的解锁,
3、没有必要输入密码
4、支持屏幕截图。
5、具有手势功能、悬浮功能、切换应用功能、隐藏状态栏等多种手机功能。
1、专为安卓手机设计的浮动按钮工具,让用户使用手机更加舒适,拥有与平时完全不同的手机操作体验。
2、具有锁定屏幕、返回、放下通知栏、查看近期任务等功能,通过手势控制,可以更好的使用手机的功能。
3、如果存在未读消息,浮动图标也将成为应用程序图标。只需单击一下,即可启动软件以查看各种操作。
4、您还可以将应用程序设置为快速启动,并添加一些常用应用程序。您可以立即启动软件,而无需返回桌面。智能悬架使功能更好。
1、支持5.0一键锁屏,
2、支持指纹解锁,
3、不用再输入密码,
4、支持截屏。
5、拥有手势功能,悬浮功能,切换应用功能,隐藏状态栏等多样手机功能。
1、最近任务里找到简悬浮,加锁保护,防止被一键清理。
2、手机管家-自启管理,开启简悬浮自启动权限。
3、手机管家-锁屏清理应用,将简悬浮设置为不清理。
游戏信息
更多资讯MORE +
相关专题MORE +